新聞中心
聯(lián)系我們
手 機:19279864570
郵 箱:40045692@qq.com
Q Q:40045692
地 址:上海市奉賢區(qū)南橋鎮(zhèn)國順路936號5幢
一張圖了解塑料行業(yè)基本知識
時間:2019-11-17 10:00
閱讀:2018
來源:互聯(lián)網(wǎng)

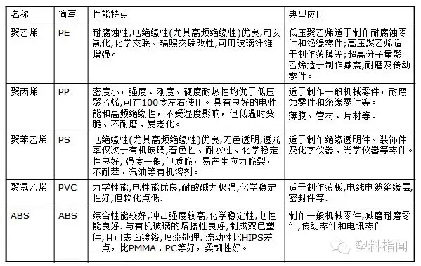
1.通用塑料對應的中文名以及英文簡稱
2.通用塑料主要廠家

3.工程塑料對應的中文名以及英文簡稱



